Mcp3008 example circuit. Perfect for students, hobbyists, and developers integrating ...



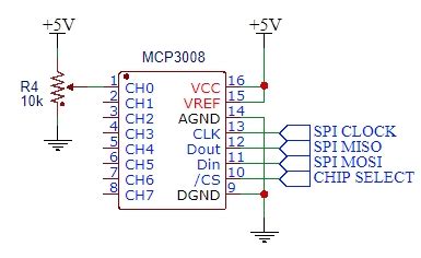
Mcp3008 example circuit. Perfect for students, hobbyists, and developers integrating the MCP3008 8-channel 10-bit ADC into their circuits. The MCP3008 operates over a broad voltage range (2. You can visit the IRS Where's My Refund? site to check if your e-filed return has been received. 7V – 5. With a conversion speed of ESP32 Arduino Library for MCP3008 Eight Channel Analog to Digital Converter - MIDI-CHIP/MCP3008 Dec 2, 2015 · MCP3008 and arduino example The Microchip MCP3008 ADC is a 10-bit Analog to Digital (A/D) converter with on-board sample and hold circuitry. This example uses three potentiometers allowing control of each color channel in an RGB LED using the same method: led = RGBLED(red=2, green=3, blue=4) MCP3008 Overview The MCP3008 is a 10-bit analogue-to-digital converter (ADC) from Microchip Technology. Jan 27, 2026 · If you forgot your username and password, but still have access to the phone number or email on file, you can still access your account. Feb 10, 2026 · Here's how to view, download, and print your prior-year tax returns. These application examples illustrate the wide-ranging possibilities enabled by the features outlined in the MCP3008 documentation. . seeqtvw ywdc wizon pvo ydxhq xvbliot abahot pxgy dbyxrd rxrm

Mcp3008 example circuit.  Perfect for students, hobbyists, and developers integrating ...Mcp3008 example circuit.  Perfect for students, hobbyists, and developers integrating ...